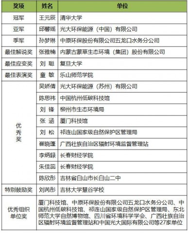
5月28日,由中国环境科学学会和吉林省生态环境厅主办的2019年“我是生态环境讲解员”活动总决赛在吉林省长春市吉林广播电视台演播大厅举行。比赛共设置了“2019我是生态环境讲解员”冠、亚、季军和最佳表演奖、最佳应变奖、最佳解说奖、最佳鼓励奖,以及优秀奖和优秀组织单位等奖项。公共卫生学院环境卫生学教研室教授阚海东课题组博士研究生刘聪,作为高校特邀选手参加了该项比赛,最终获得“最佳应变奖”

“我是生态环境讲解员”活动已成功举办七年,每年4月初通过各单位组织选拔和个人申报,从全国招募优秀讲解员进入初赛阶段,5月初由主办方组织国家环保科普基地专场选拔赛,确定决赛人选。2019年赛事共设吉林长春专场、浙江杭州专场和四川专场选拔赛,网络短视频选拔赛、以及高校特邀选手进入决赛。历时近两个月的海选,共15名选手从200名选手中脱颖而出,他们中有企业讲解员、森林公安人员、环保志愿者和高校学子。

2019年总决赛之战对选手们的要求要高于去年,选手们要过三大关,不仅要比拼讲解,还要PK表演。第一关是自主命题讲解:选手们借助视频、图文、幻灯片等方式,声情并茂的进行讲解,内容需围绕生态环境主题,现场评委老师根据每名赛选手表现打分,成绩占总成绩的50%,同时评选出“最佳解说奖”。第二关是活泼的小品展示:每三名选手一组,围绕生态环境主题表演小品,现场评委老师根据每名赛选手表现打分,在总成绩中占比20%,同时评选出“最佳表演奖”。第三关是严酷的随机命题讲解:选手现场从15个候选命题中随机抽取1个进行讲解,讲解内容需与抽取的命题密切相关,在总成绩中占比30%,然后从中评选出“最佳应变奖”。





