
1月9日上午,复旦上医2025年度科技工作会议在明道楼举行。会议回顾过去一年来,复旦医学在科技创新、平台建设、成果转化等方面取得的丰硕成果,表彰在科研管理、成果转化等方面作出突出贡献的个人和团队,并展望新一年的发展方向,进一步明确目标、凝聚力量,推动复旦医学科技事业再上新台阶。
复旦大学党委书记裘新,上海市科委副局长级干部谢文澜,上海市教委副主任赵震,上海市卫健委副主任胡鸿毅,上海医学院领导袁正宏、吴凡、徐军、胡华忠,上海市相关部门及有关企业、投资基金合作方代表,校科学技术研究院、医学院各单位、各部门负责同志参加会议。会议由上海医学院副院长朱同玉主持。

裘新在致辞中指出,2025年恰逢复旦建校120周年,在这重要历史节点上,复旦上医以习近平总书记重要贺信精神和勉励精神为根本遵循,深化教育科技人才体制机制一体改革,在基础研究、临床转化、重大疾病防治等关键领域加速突破,产出大批标志性原创成果,构建起创新导向的医学科技发展新格局。
他强调,立足党的二十届四中全会“加快高水平科技自立自强”战略部署,复旦上医要锚定世界顶尖目标,融入国家和上海创新体系,对接学校“十五五”规划,加快虹桥医学创新园区建设,聚焦重大疾病精准诊治、未来健康与医学前沿、公共卫生与健康治理、新药创制等战略领域和重点方向,推动多学科交叉融合,引领医学科学智能范式变革,构建产学研用深度融合的科技创新体系和创新生态。科研工作者要以国家需求为根本,弘扬科学家精神,在基础研究与应用研究上持续突破,献礼复旦上医创建百年。

“随着人工智能、大数据等技术与医学深度融合,细胞治疗等未来产业加速发展,亟待通过构建技术平台、健全标准体系等举措,打造高质量创新与产业生态。”谢文澜表示,复旦上医是我国医学科技成果转化的重要力量,凭借一系列具有国际影响力的科研成果,成为培育新质生产力的重要阵地,希望学校持续聚焦重大疾病防治等领域,推动更多原始创新成果转化应用,上海市科委将持续加大支持力度,助力国家生物医药产业布局和长三角一体化战略实施,为建设科技强国贡献力量。

“复旦上医为国家和上海培养输送了大批优秀医学人才,产出大批具有国际影响力的科研成果。”赵震表示,上海市教委将持续支持复旦上医开展重服务强贡献综合改革,进一步完善支持政策体系,加大投入力度。他期待复旦上医深化教育改革,培养更多具有国际视野和创新精神的医学领军人才;强化基础与应用研究,产出重大疾病防治等领域标志性成果,打造世界一流学科;深化医教研协同,为上海医疗卫生事业提供更多智力与技术支撑。

“推动基础研究与创新转化一体化发展,不仅要重视从0到1的突破,更要聚焦从1到10的成果转化落地。”胡鸿毅表示,复旦上医在国家级平台搭建、高水平成果转化等方面作出突出贡献。上海市卫健委将持续推进临床研究工作,推动高水平临床服务资源向AI赋能的高质量临床研究资源转化,支持队列研究发展;完善科技成果转化若干措施,明确医疗机构转化相关政策,加快生物样本库建设,期待复旦上医成为上海生物样本库高质量建设排头兵,成为国家科技力量的重要展示窗口,在医学科研领域更上一层楼。

“过去一年的成绩是全体上医人凝心聚力、攻坚克难的结果。”朱同玉在主持讲话中表示,医学科技创新是建设健康中国的关键支撑,站在新的历史起点,复旦上医将继续发扬“正谊明道”的上医传统,聚焦“十五五”卫生健康重点攻关任务,在医学前沿领域实现新突破,着力培养高层次医学人才,为建设世界一流医学院、推动我国医学科技事业发展作出新的更大贡献。

复旦大学科研院副院长、医学科研处处长郁金泰作复旦上医2025年度科技工作报告,紧扣国家科技强国与卫生健康科技发展部署,全面回顾医学院在科技创新、平台建设等核心领域的实践成效。去年,复旦上医以三大重点任务为核心推进工作,前瞻谋划“十五五”医科科技顶层设计,深化国际一流期刊合作,举办系列学术交流活动,推进科技自主创新与人才自主培养良性互动;组建医学交叉研究中心,汇聚科研力量,强化有组织科研,对接国家卫健委攻关任务,深化各类科研项目全流程管理;推进国家级平台建设,统筹虹桥院区科研空间布局,完善成果转化体系。科研到款经费持续增长,重大项目成绩突出,各类基金立项数再创新高,原创科研成果竞相涌现,产-学-研-医联动与成果转化日趋活跃。新的一年,复旦上医将编制实施“十五五”科研规划,深化科研组织模式改革,聚焦平台建设、技术攻关与成果转化,强化服务国家战略能力。

会议对2025年度科技突出成果进行了集中展示,涵盖基础研究、临床研究与成果转化、科普三大类别。
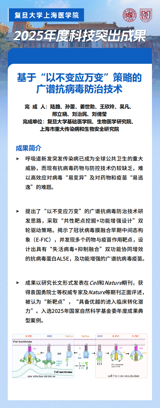
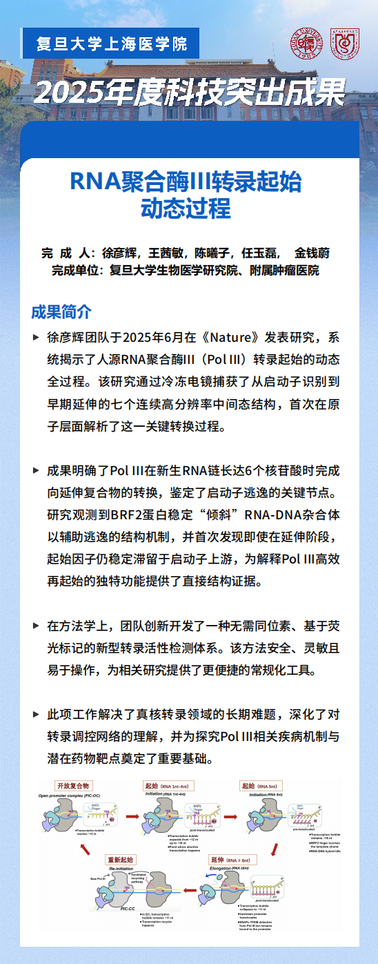
基础研究领域,6项成果分别在广谱抗病毒防治技术、RNA聚合酶III转录机制等方面取得重大突破。






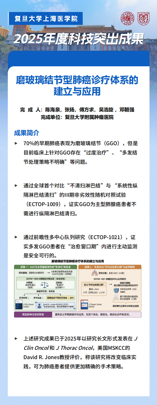
临床研究与成果转化领域,6项成果分别在肿瘤分子边界快速定位、先天性耳聋基因治疗等方面取得创新性成果,在临床应用中成效显著。






科普领域,3项成果创新传播形式,有效普及健康知识,助力健康上海建设。



会上,2025年度“科研管理先进个人”“科研管理先进团队”及“成果转化优秀管理者”名单揭晓,公共卫生学院教师罗君、中山医院肝肿瘤外科主任医师施国明、华山医院科研处副处长刘威作为获奖代表发言。

2025年度“科研管理先进个人”颁奖

2025年度“科研管理先进团队”颁奖

2025年度“成果转化优秀管理者”颁奖



2025年度“科研管理先进个人”





