
“学术校庆”是复旦的优良传统。5月,学校的科技工作者以科研为学校庆生,取得了一系列瞩目的成果与突破。小编精选部分5月科研成果。速速一睹为快!
科研进展
数学物理领域
1. 物理学系修发贤课题组与合作者实现基于反铁磁拓扑绝缘体的零场约瑟夫森二极管

基于 MnBi2Te4的约瑟夫森结中非对称边缘超电流诱导的约瑟夫森二极管效应
5月14日,物理学系修发贤课题组与合作者基于反铁磁拓扑绝缘体MnBi2Te4 构建出高质量的近邻约瑟夫森结器件,实现了不对称边缘超导电流与零场可调约瑟夫森二极管效应。相关成果以“Observation of Edge Supercurrent in Topological Antiferromagnet MnBi2Te4-based Josephson Junctions”为题发表于Science Advances期刊上。
研究团队基于高质量的 MnBi2Te4单晶材料,构建了 Nb/MnBi2Te4/Nb 的近邻效应约瑟夫森结器件。实验发现,当MnBi2Te4厚度约为 110 nm 时,器件在低温下展现出周期异常增大的 Fraunhofer 干涉图样,表明超导电流在结区具备强耦合行为。进一步将厚度减薄至 55 nm 后,器件的电流-磁场关系呈现出类似 SQUID(超导量子干涉器件)的干涉图样,结区磁阻也表现出相应的周期性震荡。值得注意的是,正负电流方向下的临界电流大小及其对磁场的响应并不对称,揭示了由拓扑边缘态主导的高度不对称超导输运行为。为探究这一非对称超电流的来源,研究团队结合傅里叶变换技术,对干涉图样进行反演分析,发现超电流主要分布于器件两侧边缘,且具有显著的不对称性。理论计算表明,这种现象源自 MnBi2Te4两侧边缘在晶格结构与散射环境上的差异,导致其拓扑边缘态具备不同的有效费米速度,从而打破反演对称性,引入了非对称边缘通道。这种不对称性,使得 MnBi2Te4约瑟夫森结具备了超导电流的整流能力,为后续实现非互易输运功能器件奠定了物理基础。基于该机制,研究团队进一步构建了厚度约 70 nm、沟道长度为 90 nm 的 MnBi2Te4约瑟夫森结器件,并系统研究其约瑟夫森二极管效应。实验发现,该器件在经由垂直磁场“训练”后,即可在撤除磁场的零场条件下实现超导电流的单向流动,展现出“写入后保持”的非易失性整流特性。该现象表明,器件在外磁场撤去后仍保留自发磁化方向,在时间反演对称性破缺与边缘耦合不对称性的共同作用下,形成稳态的单向超导输运行为。该工作首次在反铁磁拓扑绝缘体MnBi2Te4材料中实现了约瑟夫森器件构建与功能化展示,为探索拓扑超导、非互易输运、马约拉纳模等量子现象提供了全新实验平台。研究团队指出,这类基于边缘态的超导整流器件有望在未来用于发展低功耗超导逻辑器件、非对称量子电路以及可控拓扑量子比特等方向。
新闻链接:https://phys.fudan.edu.cn/26/40/c7609a730688/page.htm
原文链接:https://www.science.org/doi/10.1126/sciadv.ads8730
化学材料领域
1. 化学系张凡教授课题组及其合作者研制一款隐形眼镜,赋予人类近红外光视觉

利用多色上转换发光材料制作可穿戴的隐形眼镜
5月22日,化学系张凡教授课题组及其合作者创新性地将一种含有多个荧光发射的稀土颗粒与隐形眼镜相结合,通过可穿戴的形式使人类感知近红外光的时间、空间和色彩多维度信息,更为色盲等视觉疾病的治疗提供新的解决方案。相关成果以“Near-infrared spatiotemporal color vision in humans enabled by upconversion contact lenses”为题发表于Cell期刊上。
利用稀土离子的上转换发光特性,可以从视觉感知角度赋予人类对红外光的识别能力。通过精巧设计纳米材料的核壳结构,团队在单个颗粒上同时构建了三个不同的上转换发光区域,由于不同发光区域之间用惰性的壳层阻隔,使得它们各自的能量传递和荧光发射过程彼此互不干扰,各自独立。研究过程中,要在单个颗粒上集成多色功能,面临极大挑战。“单颗目标产物从设计到合成至少需一两个月,且需确保每一步零差错。”课题组直博生陈子晗说。为此,团队每日完成合成后,均需对光谱、电镜形貌及纳米结构等进行表征监测,全程动态跟踪稀土颗粒生长过程。团队对纳米颗粒进行表面改性,使其可分散在高分子聚合物溶液中,并最终制作成高度透明的隐形眼镜。志愿者佩戴隐形眼镜后,通过纳米材料发出红、绿、蓝等三种可见波段的荧光,分别感知三种不可见的近红外光,也可以识别由不同波长近红外光组成的“复色光”,以及多组由不同波长近红外光组成的图案内容。这表明,具有抗干扰、正交发光和多光谱转换特性的多色稀土发光材料,可以有效地实现人类对近红外图像视觉。
新闻链接:https://mp.weixin.qq.com/s/pV4H6mmDdt6w0N7lc2qJdg
原文链接:https://www.cell.com/cell/fulltext/S0092-8674(25)00454-4
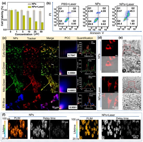
2. 高分子科学系朱亮亮教授课题组及其合作者实现热活化延迟荧光引导的光动力治疗

细胞水平上的长寿命TRI和光动力治疗效果
5月3日,高分子科学系朱亮亮教授课题组及其合作者提出了一种通过共轭分子骨架同源性设计构建纳米材料的新策略,代替传统的单组分分子设计或混合策略,完美展现了高对比度的时间分辨成像能力(TRI)和高效的光动力疗法(PDT)效果,从而首次实现了体内TRI引导的PDT。相关成果以“Thermally Activated Delayed Fluorescence-Guided Photodynamic Therapy Through Skeleton-Homologous Nanoparticles: a Rational Material Design for High-Efficient and High-Contrast Theranostics”为题发表于Advanced Materials期刊上。
该研究提出的方法的优点如下:(1) 有机TADF分子和产生活性氧的水溶性光敏剂分子具有骨架同源性,能够使相分离影响最小化,使TADF分子与光敏剂成分稳定组装成生物相容性好的纳米颗粒。此外,该结构设计确保TADF和PDT的激发波长一致(450nm-650nm均可),从而实现了治疗和诊断的同步性。(2) 该纳米颗粒中的TADF分子存在于颗粒内部,可以避免氧气对TADF发射的淬灭作用,而水溶性光敏剂则形成纳米颗粒的外壳,确保与氧气充分接触源源不断产生活性氧以增强PDT效果。此外,该纳米颗粒的外壳光敏剂成分一方面具有内质网靶向性,从而在细胞器水平上缩短活性氧的传递路径,另一方面可以同时生成多种活性氧(包括羟基自由基、超氧阴离子、单线态氧)。这一设计使肿瘤生长抑制率可以达到90%以上。(3) 该纳米颗粒表现出的长寿命(40微秒)TADF红光用于时间分辨成像时,在活体成像中其信噪比高达45.25,是同一系统中荧光强度成像的25.42倍。
新闻链接:https://polymer.fudan.edu.cn/1f/1d/c31392a728861/page.htm
原文链接:https://advanced.onlinelibrary.wiley.com/doi/10.1002/adma.202500236
3. 环境科学与工程系张立武课题组综述了人工智能赋能的微塑料和纳米塑料检测

主成分分析(PCA)及其高级变体、逻辑回归(LR)和卷积神经网络(CNN)在解码拉曼光谱矩阵中的应用
4月28日,环境科学与工程系张立武课题组系统总结了机器学习技术(Machine Learning, ML)在微塑料(MPs)与纳米塑料(NPs)检测中的最新应用,提出了基于光谱与图像的智能识别策略,为精准、高效地识别环境中微纳米塑料提供了理论基础与实用路径。相关成果以“Machine Learning Advancements and Strategies in Microplastic and Nanoplastic Detection”为题发表于Environmental Science & Technology期刊上。
该综述聚焦于ML技术与光谱检测手段的融合应用,系统分析了其在MPs和NPs检测效率与准确性方面的研究进展。研究团队将已有研究划分为两个核心方向:(1)构建高效的机器学习模型以优化塑料识别。结合红外光谱(IR)与拉曼光谱等分子指纹信息,能够有效提升MPs和NPs的识别精度与通量,为环境监测提供更强有力的技术支持;(2)深度剖析当前机器学习在NPs检测中的关键挑战。尽管ML在数据处理与模式识别中表现出巨大潜力,但在模型泛化能力、数据库构建及光谱干扰抑制等方面仍存在待解难题。该综述指出,机器学习正在成为推动MPs和NPs环境监测范式转变的重要力量。通过总结现有挑战与研究空白,该综述为未来环境管理策略制定与公共健康防护提供了科学依据与发展方向。
新闻链接:https://environment.fudan.edu.cn/28/c4/c26494a731332/page.htm
原文链接:https://pubs.acs.org/doi/10.1021/acs.est.4c11888
地球科学领域
1. 大气与海洋科学系高艳红团队揭示平均和极端降水对土地利用变化的响应差异及机制

5月8日,大气与海洋科学系高艳红教授团队对比分析了土地利用变化对平均和极端降水变化的影响,揭示了大气环流变化在降水响应土地利用变化中的关键性作用,支持了土地利用变化非局地气候效应的重要作用,研究结果有助于加深对土地利用变化如何影响降水时空变化这一科学问题的认识。相关成果以“Different responses of extreme and mean precipitation to land use and land cover changes”为题发表于npj Climate and Atmospheric Science期刊上。
研究利用目前最先进的耦合模式比较计划第六阶段(CMIP6)的土地利用计划(LUMIP)的相关数值模式模拟数据,研究了土地利用变化在历史(1995-2014年)和未来(2080-2099年)两个时间段内引起的降水变化。结果表明,土地利用变化导致的全球平均降水量减少大部分可归因于历史和未来时期蒸散发和平均环流变化的共同作用。相比之下,在最干燥的月份(土地利用变化引起降水变化的下尾部),降水量的减少大约是平均态的2-3倍。代表平均环流变化的动力学贡献超过了蒸散发贡献,成为导致降水极端变化的首要因素。研究指出,土地利用变化引起的大气环流变化对降水的影响应受到更多关注,特别是在极端条件下。
新闻链接:https://aos.fudan.edu.cn/2d/68/c14817a732520/page.htm
原文链接:https://doi.org/10.1038/s41612-025-01049-1
2. 环境科学与工程系余兆武团队揭示全球森林生物地球化学与地球物理效应对地表温度的调控机制及纬度差异

2001 年至 2021 年四个气候区气候变量的双变量小波相干分析结果
5月10日,环境科学与工程系余兆武团队基于多源卫星数据,系统揭示了全球森林对地表温度的时空调控效应及其背后的生物物理与生物地球化学机制,为森林管理与气候政策制定提供了科学依据。相关成果以“Satellite-driven evidence of forest-induced temperature variability and its biophysical and biogeochemical pathways across latitudes”为题发表于Ecological Indicators期刊上。
余兆武团队通过20年的卫星观测数据,在全球尺度上量化了森林对地表温度的影响模式及驱动因素,为系统理解全球森林的局地降温效应提供了认识。主研究发现如下:1. 全球森林局地气候效应的气候带差异显著:北方森林全年呈现显著增温效应(+1.99°C),主要由夜间增温驱动,与净生态系统交换(NEE)和蒸腾(ET)路径密切相关。温带森林白天降温效应显著(北半球-0.48°C,南半球-0.91°C),但冬季转为增温,降温主要依赖碳汇(NEE)路径。热带森林全年稳定降温(-2.11°C),主要由蒸腾作用主导,且近20年效应波动极小。2. 长期趋势与机制解析。2001—2021年间,北方森林增温效应以每年+0.03°C的速率缓慢增强,可能与气候变暖加剧干旱有关;而热带森林的降温效应则保持高度稳定。生物物理(蒸腾、反照率)与生物地球化学(碳汇)路径的协同作用,是森林调控温度的关键。增强的蒸腾与反照率可同步放大降温效应,而碳汇减少则对局地降温具有非同步但显著的全球尺度影响。3. 跨尺度验证。通过小波相干分析,研究发现森林的温度调控效应与关键环境变量(NEE、ET、反照率)在年际尺度上存在强关联,进一步验证了多路径协同作用的时空规律。该研究首次整合了全球森林的温度调控效应及其驱动机制,揭示了不同气候带森林管理的优先级。
新闻链接:https://environment.fudan.edu.cn/28/c5/c26494a731333/page.htm
原文链接:https://doi.org/10.1016/j.ecolind.2025.113545
3. 大气与海洋科学系武炳义团队揭示了2004年以来北极海冰消融加强热带与北极的联系

5月21日,大气与海洋科学系武炳义教授课题组揭示了过去二十年北极海冰的年代际减少可以影响北半球冬季大气环流,进而影响中低纬度气候变率。该研究基于再分析数据和数值模拟敏感性试验,系统地分析了2004年以来北极海冰年代际消融如何增强热带与北极间的联系,为理解全球变暖背景下北极与热带之间复杂的相互作用提供了崭新的视角和科学依据。相关成果以“Recently intensified tropical‐extratropical linkage modulated by Arctic sea ice loss”为题发表于Geophysical Research Letters期刊上。
新闻链接:https://aos.fudan.edu.cn/37/9e/c14817a735134/page.htm
原文链接:http://dx.doi.org/10.1029/2024GL114436
信息领域
1. 微电子学院周鹏、王水源团队实现二维晶体管的全面极限微缩与集成

CPP=60nm的全面极限微缩与超节点性能比较
5月12日,微电子学院周鹏、王水源团队提出了一种兼具低接触电阻与保形作用的复合金属电极策略,突破二维晶体管接触长度微缩瓶颈,实现CPP全面微缩至60nm,不仅接近当前主流FinFET工艺的物理极限(TSMC N7节点CPP≈54nm),更获得了超节点性能,满足2034年国际器件与系统路线图(International Roadmap for Devices and Systems, IRDS)中先进晶体管的性能目标(0.7nm/A7节点)。相关成果以“Channel and contact length scaling of two-dimensional transistors using composite metal electrodes”为题发表于国际顶级期刊《自然-电子学》(Nature Electronics)。
沟道-接触全面微缩的器件表现出优异的电学性能,包括超过108的开关比,高达300μA μm-1(700μA μm-1 for CPP=80nm)的开态电流和低至1pA μm-1的关态电流,优于其他新型小尺寸晶体管技术(如CNT、MoS2 FETs)。进一步,团队构建了全面微缩的二维晶体管阵列,具有高良率和均一性,并验证了先进逻辑集成应用的可行性。这项研究成果不仅为实现二维晶体管尺寸和性能极限提供了新技术路径,更为后摩尔时代低功耗逻辑电路设计与实现提供了新范式。
新闻链接:https://mp.weixin.qq.com/s/iMasvjUrj0fXd7rkQRHRcA
原文链接:DOI: 10.1038/s41928-025-01382-6
2. 未来信息学院/光电研究院张千鹏、吕华良、莫晓亮研究团队及其合作者开发了钙钛矿量子线的自对准紧密间距升华生长技术

5月14日,未来信息学院/光电研究院张千鹏、吕华良、莫晓亮研究团队及其合作者开发了钙钛矿量子线的自对准紧密间距升华生长技术,成功制备出特征尺寸为0.18微米的钙钛矿图案,同时实现了每英寸63,500像素的像素密度——这是目前钙钛矿材料报道中的最高值。相关成果以“Pixelation of perovskite quantum wire thin films with 0.18-μm features and 63,500-ppi pixel density”为题发表于Science Advances期刊上。该工作展示了钙钛矿量子线与色彩转换薄膜的像素化集成方案,解决了全彩色微显示器的需求。此外,研究团队还在曲面基底上验证了这些薄膜的性能,为近眼微显示器的发展提供了可能。该工作展示的工艺同样适用于其他钙钛矿器件,如高分辨率显示器、图像传感和忆阻器阵列。
新闻链接:https://mp.weixin.qq.com/s/sW0TmN2w8cBShWC5T9GDiQ
原文链接:https://www.science.org/doi/10.1126/sciadv.adu3840
生命医学领域
1. 生物医学研究院/基础医学院储以微、骆菲菲团队合作发现Foxp3通过代谢重编程提升CAR-T细胞抗实体瘤治疗疗效

5月5日,生物医学研究院/基础医学院储以微教授、复旦大学附属华山医院骆菲菲研究员团队在Cell Metabolism发表题为“Foxp3 confers long-term efficacy of chimeric antigen receptor-T cells via metabolic reprogramming”的研究论文,首次揭示Foxp3通过非转录依赖的线粒体动态调控机制,重塑CAR-T细胞代谢表型,赋予其突破实体瘤微环境限制的生存优势,提升CAR-T细胞实体瘤治疗的持久性和有效性。这项研究为实体瘤免疫治疗提供了增效不增毒的创新解决方案。
该研究构建了共表达Treg核心转录因子Foxp3的新型CAR-T细胞(CAR-TFoxp3),发现其与传统CAR-T细胞(CAR-TConv)相比,呈现糖酵解与OXPHOS活性显著下调,而脂代谢显著增强的代谢特征,且该特征与Treg高度相似。分子机制研究发现,Foxp3蛋白可通过核-线粒体转位机制,经其Forkhead结构域(340-390aa)与线粒体分裂动力蛋白Drp1的GTPase结构域(600-620aa)形成特异性互作,通过空间位阻效应抑制Drp1 Ser616磷酸化,导致线粒体超融合及OXPHOS效率下降,增强脂代谢活性,介导Treg样的代谢特征。研究通过解析Foxp3-Drp1轴调控的细胞代谢适应性机制,开创了实体瘤CAR-T疗法的“代谢赋能”新策略,兼具强效抗肿瘤与安全性优势,标志着肿瘤免疫治疗从传统“增强杀伤”向“重塑生存”的范式转变。
新闻链接:https://shmc.fudan.edu.cn/news/2025/0507/c1892a145267/page.htm
原文链接:https://www.cell.com/cell-metabolism/fulltext/S1550-4131(25)00218-9
2. 生命科学学院鲁伯埙课题组、复旦大学附属华山医院王坚团队及其合作者联合发现有望抑制帕金森关键致病基因的口服小分子药物

MEK1/2抑制剂显著降低小鼠黑质致密部中的p-αsyn水平和多巴胺能神经元死亡
5月14日,生命科学学院鲁伯埙课题组、复旦大学附属华山医院王坚团队及其合作者发现了可在上游调控帕金森(PD)关键致病蛋白α-syn的因子——MEK1/2,揭示了MEK1/2抑制剂具体的分子作用机制,验证了口服能通过小鼠血脑屏障的MEK1/2抑制剂对于治疗人源化(通过基因编辑后更接近人类病例特征的动物模型)PD小鼠模型的疗效,凸显了MEK1/2抑制剂在PD等共核蛋白病上的治疗潜力。相关成果以“MEK1/2 inhibitors suppress pathological α-synuclein and neurotoxicity in cell models and a humanized mouse model of Parkinson’s disease”为题发表于Science Translational Medicine期刊上。
研究团队鉴定出MEK1/2抑制剂C084可降低细胞内α-syn水平,并检验了相关结构类似物对MEK1/2激酶活性的抑制与对α-syn水平的降低作用,证实了MEK1/2抑制剂抑制激酶活性与降低αsyn蛋白水平之间存在强正相关性。研究还发现MEK1/2抑制剂可同时降低可溶性α-syn蛋白与病理性α-syn蛋白水平,这一疗效在多种细胞系与小鼠原代培养神经元模型得到了充分验证。随后研究团队对其具体的分子作用机制进行了系统的探究,揭示了MEK1/2-ERK2信号通路通过独立但互补的双重通路的分子作用机制。本项研究通过帕金森病细胞与动物模型实验证明了抑制MEK1/2-ERK2通路可减少病理性α-syn蛋白水平及其相关病理性改变,并在人SNCA敲入小鼠帕金森病模型中口服可过血脑屏障的MEK1/2抑制剂提供潜在的治疗益处,展现出MEK1/2抑制剂老药新用的临床转化潜力,为帕金森病等共核蛋白病的靶向治疗提供了新思路。
新闻链接:https://mp.weixin.qq.com/s/Le3U-ASrFyZ4JfG9Ss7a_g
原文链接:https://www.science.org/doi/10.1126/scitranslmed.adp4625
3. 人类表型组研究院刘新华研究员团队利用环境模拟舱平台对机体稳态及急慢性高原病开展跨尺度多维度的系统研究

5月17日,人类表型组研究院刘新华研究员团队在Redox Biology期刊上发表了题为“Hypobaric hypoxia-driven energy metabolism disturbance facilitates vascular endothelial dysfunction”的研究论文。该团队借助环境模拟舱平台联合多组学研究,揭示了低压低氧环境下能量代谢紊乱与内皮功能障碍的联系,并深入探究了分子机制,为研究缺氧介导的内皮功能障碍提供了新思路。该团队发现,缺氧介导内皮功能障碍和能量代谢紊乱,进一步通过靶向代谢组学、转录组学和细胞能量代谢检测发现,缺氧导致内皮细胞糖酵解增加,氧化磷酸化降低。通过使用不同靶向药物抑制内皮细胞糖酵解通量可以缓解缺氧导致的内皮功能障碍,揭示了丙酮酸-乳酸轴通过调节内皮细胞能量代谢介导缺氧引起的血管内皮功能障碍。发现缺氧产生的大量乳酸,使PKM2乳酸化抑制其降解,从而增强内皮细胞能量代谢紊乱,加剧内皮功能障碍;而靶向丙酮酸-乳酸轴的调节可以维持糖酵解和氧化磷酸化之间的平衡,以保护血管内皮功能,该团队也利用高原环境模拟舱平台在体内对分子机制进行了验证。该研究具有重要的临床意义,为进一步探索中医药预防治疗高原或病理性缺氧相关的血管疾病提供了新的思路。
新闻链接:https://mp.weixin.qq.com/s/-rJIjWXqlNNh2tEI3_wcVA
原文链接:https://www.sciencedirect.com/science/article/pii/S2213231725001880?via%3Dihub
4. 基础医学院李建华/袁正宏团队破解乙肝病毒驱动T细胞免疫的抗原递呈路径之谜

HBsAg抗原递呈路径示意图(与经典路径对比)
5月17日,基础医学院李建华、袁正宏团队在Nature Communications发表题为 “Hepatitis B virus surface antigen drives T cell immunity through non-canonical antigen presentation in mice”的研究论文。该研究结合临床样本和多种HBV临床前动物模型,包括高压水动力注射建立的HBV基因转染小鼠模型(pHBV1.3和prcccDNA),以及重组腺病毒(Ad-HBV)和腺相关病毒(AAV8-HBV)感染模型,从细胞与分子层面系统解析了HBsAg是由哪类抗原递呈细胞(Who)、在何种组织环境中(Where)、通过何种机制(How)递呈给T细胞,从而诱导特异性T细胞免疫应答。
研究系统解析了HBsAg介导T细胞免疫激活的抗原递呈机制,填补了该领域长期未解的关键空白,重塑了对HBV特异性T细胞应答启动路径的经典认知,为开发更有效的治疗性疫苗与精准免疫干预策略提供了重要理论支撑。
新闻链接:https://shmc.fudan.edu.cn/news/2025/0523/c1892a145469/page.htm
原文链接:https://www.nature.com/articles/s41467-025-59985-8
5. 类脑智能科学与技术研究院克雷格·安德森、宋莉莉团队及其合作者发现低风险卒中患者监测频率可减半

低强度监测组和标准监测组 90 天后 mRS 评分的原始分布情况
5月21日,类脑智能科学与技术研究院克雷格·安德森特聘教授、宋莉莉特聘研究员团队及其合作者开展了一项覆盖8个国家、114家医院,纳入4922例患者的大规模临床试验,结果表明:对于低风险急性缺血性卒中患者,将传统监测频率减半至17次不仅安全可靠,还能显著优化医疗资源配置。相关成果以“Safety and efficacy of low-intensity versus standard monitoring following intravenous thrombolytic treatment in patients with acute ischaemic stroke (OPTIMISTmain): an international, pragmatic, stepped-wedge, cluster-randomised, controlled non-inferiority trial”为题发表于The Lancet期刊上。
研究采用了创新的群组设计,标准组采用24小时内37次评估的传统监测方案,低强度组则采用24小时内17次评估(初期2小时每15分钟一次,随后8小时每2小时一次,最后阶段每4小时一次)的新型方案。研究结果显示,两组低风险卒中溶栓患者在90天不良预后(31.7% vs 30.9%)、脑出血发生率(0.2% vs 0.4%)及严重不良事件(11.1% vs 11.3%)等关键指标上均无显著差异。特别值得注意的是,采用低强度监测的美国医院ICU入住率降低了30%,有效缓解了护理人力资源压力。克雷格·安德森表示:“这是首个证实卒中后低强度监测安全有效的大规模研究。我们的数据表明,在确保初期密切监测的前提下,后续过度检查可能并非必要。” 值得注意的是,该研究的研究结论主要针对接受急性缺血性卒中溶栓治疗的低风险患者。对于接受急性缺血性卒中溶栓治疗的低风险患者,将生命体征和神经功能检查频率减半,既不会影响治疗效果,也不会阻碍功能恢复。
新闻链接:https://mp.weixin.qq.com/s/BpKRkrtJmu_q-33gtfF_Mg
原文链接:https://www.thelancet.com/journals/lancet/article/PIIS0140-6736(25)00549-5/fulltext
6. 药学院王璐课题组、光科学与工程系马炯研究员团队及其合作者开发新型超分辨荧光成像技术,解析活细胞药靶蛋白时空分布

GLF-MINFLUX工作原理及药靶蛋白超高时空分辨率成像研究
5月21日,药学院王璐课题组、光科学与工程系马炯研究员团队及其合作者报道了一种新型超分辨单分子成像技术——GLF-MINFLUX(Gradual Labeling with Fluorogenic Probes for MINFLUX),突破了复杂细胞环境下成像精度与标记密度的双重瓶颈,实现药靶蛋白时空分布的可视化解析。相关成果以“Gradual labeling with fluorogenic probes: A general method for MINFLUX imaging and tracking”为题发表于Science Advances期刊上。
该研究基于紫杉醇药物分子构建的MaP荧光染料与蛋白激活型“开/关”荧光策略,结合“逐步标记—定位—漂白”流程,在细胞中实现微管蛋白等药靶蛋白的高密度、精准定位。相比传统MINFLUX方法,GLF-MINFLUX在定位精度、成像效率和标记密度上分别提高了1.7倍、2.2倍和3倍,并实现了微管蛋白、线粒体TOM20蛋白等靶标的超高分辨率成像(空间精度达2.6 nm)。同时,GLF-MINFLUX可在活细胞中实现约200微秒时间分辨率和~7.8纳米空间分辨率的膜蛋白动态追踪。研究表明,在细胞膜基底面存在“限制性”和“跳跃性”扩散模式,而在丝状伪足区域则表现出更高膜流动性。这一发现为深入理解靶蛋白在不同膜区域中的动态行为和跨膜机制提供了全新视角。GLF-MINFLUX技术为药靶蛋白在活细胞内的时空定位和动态研究提供了强有力工具,在药物靶点机制研究、细胞信号调控、靶向治疗策略开发等方面具有广泛应用前景。
新闻链接:https://spfdu.fudan.edu.cn/2d/39/c41398a732473/page.htm
原文链接:https://www.science.org/doi/10.1126/sciadv.adv5971
7. 人类表型组研究院樊少华/李晋/黄河发现人类身高和代谢共进化的遗传基础

5月22日,人类表型组研究院樊少华研究员、李晋研究员和黄河研究员合作在Cell Genomics发表了题为“An ancient regulatory variant of ACSF3 influences the coevolution of increased human height and basal metabolic rate via metabolic homeostasis”的研究论文,揭示了人类身高与基础代谢率共进化的遗传基础。研究团队通过分析英国生物银行(UK Biobank)中约45万人的全基因组关联分析数据,发现了身高和基础代谢率具有显著的遗传正相关,并鉴定了超过6000个共同影响身高和基础代谢率的候选因果突变,分别占到身高和基础代谢率的候选因果突变的19%和29%。有趣的是,这6,000多个身高和基础代谢率所共享的候选因果突变中超过66%的突变携带人类特有突变。在这些突变中,作者发现了一个代谢酶ACSF3相关的人类特有突变rs34590044-A,携带该突变的人类具备更高的ACSF3表达水平、更高的身高和更高的基础代谢率。团队进一步发现,rs34590044-A突变起源于约65万年以前,不存在于26个非人灵长类动物基因组中。然而,该突变在现代人类多个群体中广泛存在,其频率在21%至66%之间。在古代欧洲人群中,该突变的频率受地域和人群迁移融合的影响。此外,在过去的2万年间,rs34590044-A突变受到微弱的正选择,并在约5000年前开始,正选择强度的显著增强。该研究揭示了在人类进化的过程中,遗传因素、环境因素、地域因素通过复杂的互作机制,形成了现代人类的关键生理学表型。除了遗传因素外,膳食的变化和人群的迁移,也对现代人类表型的形成存在重要影响。
新闻链接:https://mp.weixin.qq.com/s/pfLWZuTWlDszIRYeBT7tTg
原文链接:https://www.cell.com/cell-genomics/fulltext/S2666-979X(25)00111-9
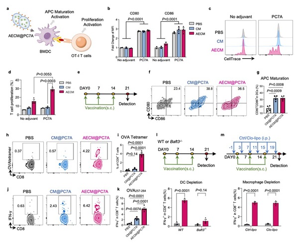
8. 生物医学研究院罗敏/卢智刚团队开发快速高效的仿生纳米疫苗

AECM@PC7A在体外和体内刺激APC成熟和T细胞启动
5月23日,生物医学研究院罗敏/卢智刚团队开发出基于肿瘤抗原富集性细胞膜的仿生纳米疫苗AECM@PC7A,为癌症早期介入治疗开拓了一种快速且通用的个性化疫苗新策略。相关成果以“Neoantigen enriched biomimetic nanovaccine for personalized cancer immunotherapy”为题发表于Nature Communications期刊上。
研究团队首先通过高通量筛选,确定IFN-γ能够在多种肿瘤中最为显著地刺激MHC-I抗原在细胞表面呈递。继而纯化这些富集了肿瘤抗原的细胞膜(AECM),与纳米佐剂PC7A混合超声,制备成直径~120 nm的AECM@PC7A纳米疫苗。团队进一步构建模拟临床术后应用场景的小鼠模型,利用手术切除的肿瘤制备AECM@PC7A疫苗进行免疫,可显著抑制远端转移灶肿瘤生长,提示该策略在术后辅助治疗中的潜力。最后,团队构建免疫系统人源化的CDX移植模型,证明AECM@PC7A疫苗同样能够激活强烈的人CD8+ T细胞反应,在40%的小鼠中MDA-MB-231人乳腺癌肿瘤发生消退。相较于传统新抗原疫苗长达~3个月的制备周期,AECM@PC7A疫苗的制备周期短,仅仅需要大约10天时间,能够实现对患者开展早期干预。同时,该策略无需精准鉴定肿瘤抗原,即可诱导出强烈抗肿瘤效果,适用于多种癌症类型,并且规避了IFN-γ单独使用在肿瘤中的双重复杂效应,以及肿瘤细胞作为抗原的多种反向作用。该研究成果为个性化癌症疫苗开创了一种快速、通用且高效的全新策略。
新闻链接:https://mp.weixin.qq.com/s/UTyFuAhQSqpPPjsK4ccIQw
原文链接:https://doi.org/10.1038/s41467-025-59977-8
9. 复旦大学附属妇产科医院刘海鸥团队最新研究:膳食添加甘露糖重塑肠道菌群,解锁免疫抗癌新路径

5月14日,复旦大学附属妇产科医院刘海鸥研究员团队在Cancer Research期刊上在线发表了题为“Mannose enhances Immunotherapy efficacy in ovarian cancer by modulating gut microbial metabolites”的研究。该研究首次揭示甘露糖通过增加粪杆菌属(F. rodentium)富集,促进Tpex细胞维持和分化,诱导三级淋巴结构TLS的形成改善卵巢癌抗PD-1治疗疗效的关键机制,为甘露糖增强癌症免疫治疗提供了理论依据和潜在的治疗策略。
该研究发现口服甘露糖可通过富集F. rodentium抑制免疫健全小鼠的肿瘤生长。外源补充F. rodentium不仅抑制肿瘤进展,还可增强抗肿瘤免疫应答。甘露糖干预可塑造免疫刺激性肿瘤微环境(TME),其特征是Tpex的扩增与分化。代谢组学分析结合体内验证证实,丙酸与丁酸是驱动上述抑瘤效应的关键代谢物。机制上,F. rodentium来源的丙酸和丁酸通过增强组蛋白乙酰化促进Tpex扩增。甘露糖还可提升抗PD-1疗法及PARP抑制剂(PARPi)的疗效。研究还提出甘露糖反应基因集作为生物标志物可筛选ICB治疗获益人群;甘露糖作为益生元增加卵巢癌抗PD-1/PARPi治疗反应的辅助治疗策略。
新闻链接:https://shmc.fudan.edu.cn/news/2025/0514/c1892a145349/page.htm
原文链接:https://pubmed.ncbi.nlm.nih.gov/40245117/
交叉领域
1. 未来信息创新学院、生物医学工程与技术创新学院张荣君联合附属口腔医院韦晓玲基于双步光诱导构建新型复合水凝胶敷料

双步光诱导构建复合水凝胶示意图
5月15日,未来信息创新学院、生物医学工程与技术创新学院张荣君教授联合附属口腔医院韦晓玲主任医师基于双步光诱导构建新型复合水凝胶敷料,这款特殊材料不仅简化了水凝胶敷料制备流程,还可以通过日常咀嚼在伤口界面上产生“微电场”,有效消除炎症,促进细胞的增殖迁移,显著加快伤口的愈合,解决口腔伤口愈合难问题。相关成果以“Dual-step photo-induced self-assembled hydrogel for endogenous oral mucosal wound healing”为题发表于Light: Science &Applications期刊上。
受应用研发中集成构建策略的启发,研究团队以光作为合成动力,共同报道了一种基于双步光诱导构建的“内源性电场治疗”口腔黏膜伤口水凝胶敷料。该研究以富氧空位的经典光电-压电材料氧化锌(ZnO-D)为集光电催化合成和压电促进治疗为一体的功能单元,在光诱导下自组装了氧化锌-聚多巴胺(PDA)材料,并在水凝胶双网络骨架模板中持续光诱导组装PDA,实现了复合水凝胶敷料PVA/PEGDA/PDA/(ZnO-D/PDA) (简称PPPZ)的自发构建。该研究通过对氧化锌的光电和压电双特性的协同设计,实现了光诱导下水凝胶的“集成构建”,大大减少了传统水凝胶“分批构建”带来的繁琐操作流程,制备的水凝胶具有出色的生物相容性、抑菌性以及促血管再生能力,在体内的治疗过程中也体现出显著的促进伤口愈合作用。研究团队通过免疫组织化学染色等手段证实,PPPZ不仅促进了结构蛋白沉积,还增强了细胞增殖并调控局部炎症,表明其在组织修复中具有多重作用;多重免疫荧光和qPCR相关测试结果支持了PPPZ通过激活PI3K/AKT通路促进细胞增殖与血管生成的机制,为其在促进口腔伤口愈合中的应用提供了分子层面的证据。
新闻链接:https://mp.weixin.qq.com/s/HusWT2qFVOraHJ58frnWrw
原文链接:https://doi.org/10.1038/s41377-025-01837-7
2. 智能机器人与先进制造创新学院仿生结构与机器人实验室首次构建动力学模型精准预测仿蚯蚓机器人平面运动性能

动力学模型精确预测仿蚯蚓移动机器人圆弧运动轨迹
5月27日,智能机器人与先进制造创新学院的仿生结构与机器人实验室在机器人领域的权威期刊The International Journal of Robotics Research上发表了一篇题为“Dynamic modeling and analysis for planar peristaltic locomotion of a metameric earthworm-like robot”的研究论文。该研究首次构建了仿蚯蚓机器人平面蠕动运动的动力学模型,突破了传统运动学模型中对驱动力和摩擦力的理想化假设,从而能够更精确地预测机器人的运动性能和轨迹。
研究团队提出了基于比例-微分控制的驱动力模型,精准还原了机器人舵机驱动的过程;同时建立了各向异性库仑干摩擦模型,有效描述了机器人刚毛与地面之间的相互作用。通过引入放大系数量化单元径向膨胀所产生的锚固放大效应,并利用修正系数调整头部在运动过程中因抬升而导致的横向摩擦力变化,进一步提升了模型的准确性。系统而全面的步态测试表明,相比传统运动学模型,该动力学模型显著提高了对机器人运动指标和轨迹的预测精度,成功解决了运动学模型难以捕捉的非平滑粘滑动力学行为以及推进力不足的问题。这项研究不仅为复杂环境下仿蚯蚓机器人的运动预测提供了有效的解决方案,还从动力学角度深化了对平面蠕动运动机制的系统性理解。
新闻链接:https://ciram.fudan.edu.cn/35/68/c49211a734568/page.htm
原文链接:https://doi.org/10.1177/02783649251344324





