神经调控在神经科学研究中占据着至关重要的位置,不仅是解析和理解大脑功能的关键工具,也是治疗脑部疾病的核心技术。如何在单个细胞、亚细胞器甚至分子层面实现高时空分辨率的精准调控,一直以来是该领域的核心挑战,也是深入研究感觉信息处理、学习与记忆等神经功能的关键所在。纳米光电极通过在细胞膜及细胞器膜表面构建高效的生物电极界面,可以精确定位电刺激部位,有望在神经系统的不同层次实现精细调控。然而遗憾的是,受限于刺激效率以及光穿透深度,纳米光电极作为一类探索单个神经元精准调控的关键工具,依然面临着巨大挑战。

近日,复旦大学材料科学系/聚合物分子工程国家重点实验室步文博教授、刘艳颜青年研究员联合悉尼科技大学/宁波东方理工大学金大勇院士、华东师范大学陈缙泉教授,在Nature Communications期刊发表了题为“Ultra-fast photoelectron transfer in bimetallic porphyrin optoelectrode for single neuron modulation”的研究论文。研究团队设计并制备了一类可响应近红外光的新型p-n双分子异质卟啉纳米光电极,具备超快的分子间能量转移速率(~66 ps)和分子间电荷转移速率(~0.5 ps),光诱导电荷分离和传递效率高达97%,实现了超快的单个神经元的高时空分辨率调控。

图1. 纳米光电极ZnAuPN在神经调控中的光电转移与电荷注入过程示意图
受光合细菌光能转换机理的启发,研究人员采用离子交换新策略,将ZnTPyP中的部分锌离子替换为金单原子,构建了p-n双分子金属卟啉体异质结(ZnAuPN)。利用瞬态吸收光谱,系统揭示了ZnAuPN的独特电荷转移机制。该结构展现出超快的分子间能量转移速率(~ 66 ps)和分子内电荷转移速率(~ 0.5 ps),实现了高达97%的光诱导电荷分离和传递效率,最终将电子有效传递至金卟啉的金原子中心,形成富电子的单原子金电极阵列。这些高活性的金原子可通过法拉第机制将电荷高效注入神经组织,实现了单个神经元的高时空分辨率调控。在激光照射下,单个神经元的电荷注入高达~4 pC,实现了亚毫秒时间分辨率动作电位的激发。进一步,通过突触前单细胞的刺激,成功诱发出突触后电流,实现了神经微环路的调控。
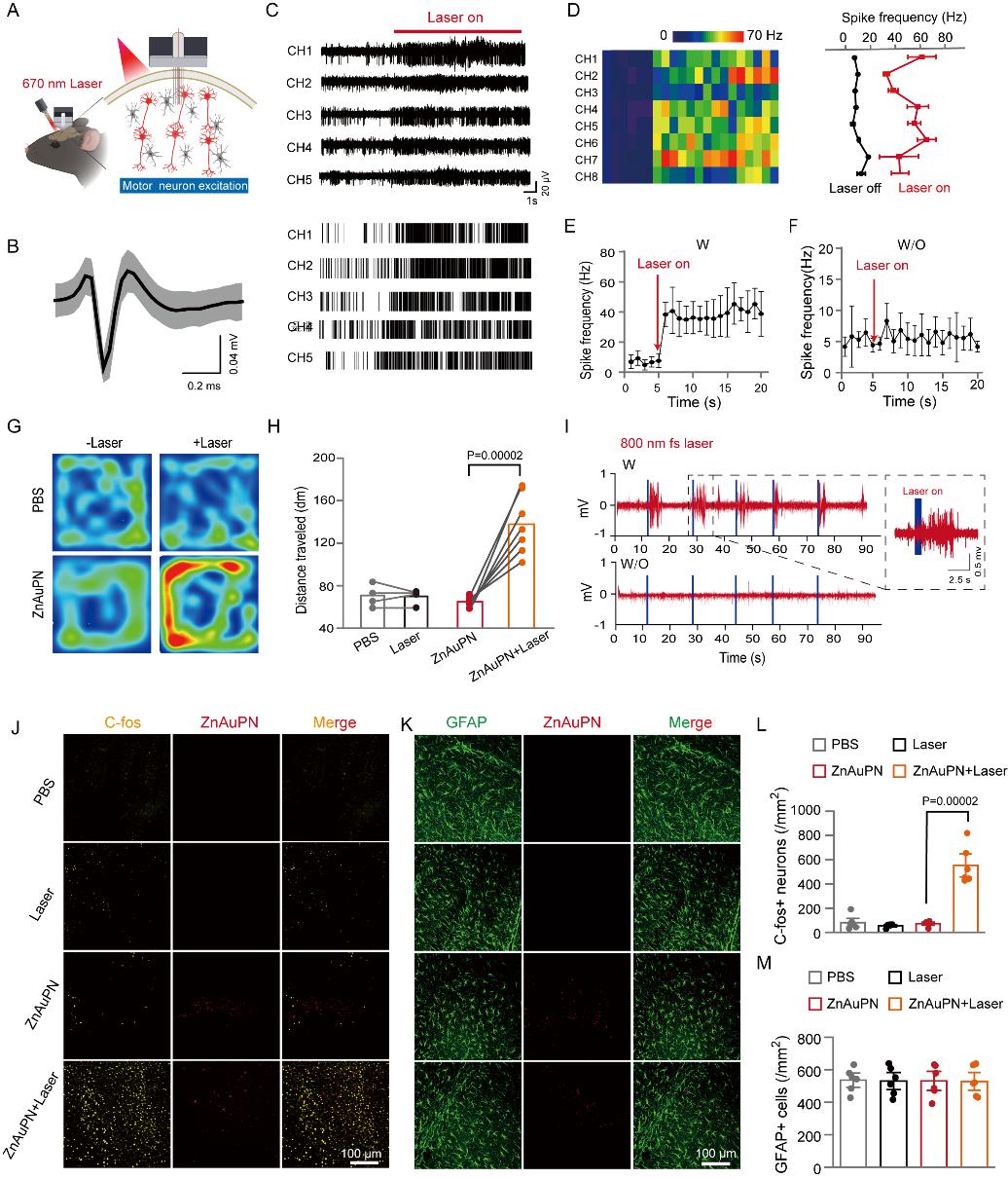
值得一提的是,当部分ZnP被AuP+取代时,结果显示双光子吸收截面增加了一倍,达到4369GM,极大增强了对深部脑区的调控能力。研究人员将电极注入小鼠运动皮层,在可见光单光子和近红外双光子激发下,通过颅外调控实现了神经元放电频率的提高,显著增强了小鼠的运动能力。

图2. 远场光控运动皮层神经活动及小鼠后肢运动
该研究开发的新型纳米电极展示了卓越的光电性能,成功实现了颅外高时空分辨率单个神经元的精准调控,为单个神经元的精准调控提供了一种非基因编辑的新方法。相比于光遗传学中所需的300-400 mW/cm2激光强度,该纳米光电极所需的激光强度降低了约五倍,有效避免了脑组织的热损伤。该纳米光电极不仅可以精确调控单个神经元及复杂神经回路,从而推动神经生物学研究的发展,同时也在药物成瘾、糖尿病周围神经病变和视力恢复等神经疾病的非侵入性治疗中展现了广泛的应用前景。
复旦大学材料科学系博士生陈剑、博士生陈飞翔和华东师范大学王雪力副研究员为该论文的共同第一作者;复旦大学材料科学系/聚合物分子工程国家重点实验室的步文博教授和刘艳颜青年研究员、悉尼科技大学/宁波东方理工大学的金大勇院士、华东师范大学的陈缙泉教授为共同通讯作者。该研究得到了国家自然科学基金重点项目和上海市教委创新重大基础项目等经费的资助。
原文链接:https://doi.org/10.1038/s41467-024-54325-8





