5月30日,复旦大学上海医学院2024年度“溯上医足迹,展青年声音”微课程比赛决赛在枫林校区图文信息楼1829报告厅举行。15组上医师生共同宣讲党的创新理论、讲述上医丰厚历史。
复旦大学上海医学院党委副书记、副院长徐军出席并讲话。上医院史馆常务副馆长李华,上海复旦医疗产业创业投资有限公司党总支书记卢中南等嘉宾担任决赛评委。相关单位负责人、师生代表等80人参加。

为进一步学习贯彻习近平新时代中国特色社会主义思想和党的二十大精神,推动落实“时代新人铸魂工程”,复旦大学上海医学院重视对上医院史馆讲解志愿者服务队和上医马克思主义理论宣讲团的建设,以理论宣讲队伍为抓手,引导学生坚定理想信念。复旦上医马克思主义理论宣讲团复建两年来,已建设4个模块、24门课程;上医院史馆讲解志愿者服务队目前已经完成了427次讲解,服务来访观众12,000余人次。
好的理论宣讲,要做到主题鲜明、通俗生动、融入情感、贴近受众,以真理力量、实践伟力、为民情怀感召人、激励人。复旦大学上海医学院党委学生工作部组织开展“溯上医足迹,展青年声音”微课程比赛,以赛促建,以赛促练,鼓励师生讲好党的创新理论、讲好新时代故事,讲好上医精神传统,讲好当代青年的使命和责任,激励师生以实际行动投身强国建设、民族复兴伟业。
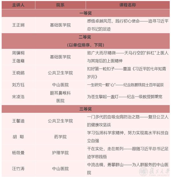
本次大赛共评选一等奖1组,二等奖4组,三等奖6组,优胜奖4组,最佳人气奖1组,15门微课程从各培养单位报送的40份参赛课程中脱颖而出,最终获奖情况如下:



2024年度复旦上医微课程比赛一等奖(王正娴)

2024年度复旦上医微课程比赛二等奖
从左向右依次为宋凌浩、王晓鹂、王蕴藉、周骥桐、刘方钰

2024年度复旦上医微课程比赛三等奖
从左向右依次为胡聪、王婷、杨筱曼、许愿、王馨迪、汪竹涛

2024年度复旦上医微课程比赛优胜奖
从左向右依次为崔熙涵、阎元、顾瑶瑶、江芷萱

2024年度复旦上医微课程比赛最佳人气奖(胡聪)
未来,复旦上医将继续以习近平总书记关于学校思政课建设的重要指示精神为指引,深入挖掘宣讲主题,不断扩大宣讲受众面,持续动员更多师生参与宣讲。各理论宣讲队伍将继续重点孵化微课程项目,持续推进有力度、有温度的宣讲工作,引导青年学生将宏大主题与微观叙事相结合,用青年之声讲好理论知识、传承上医精神。





