随着传统的互补金属氧化物半导体集成电路尺寸正在接近物理极限,新型的神经形态计算芯片逐渐发展成为一种潜在的低功耗和高效率的解决方案。具有显示、传感、能量采集和能量存储功能的电子纺织品作为新一代可穿戴电子产品,展现出巨大的应用前景。将神经形态计算忆阻器无缝集成到电子纺织品中,对于有效存储和处理来自功能电子元件的信号至关重要。
近日,复旦大学微电子学院陈琳教授团队成功在低功耗神经形态电子织物领域获得原创性成果,工作进展以“Reconfigurable neuromorphic memristor network for ultralow-power smart textile electronics”为题发表在Nature Communications。
本工作提出了一种同时具有人工突触和神经元功能的可重构神经形态织物忆阻器件网络,可以在同一单元实现神经突触可塑性和神经元发放功能,在降低神经元电路的复杂性方面表现出明显的优势。
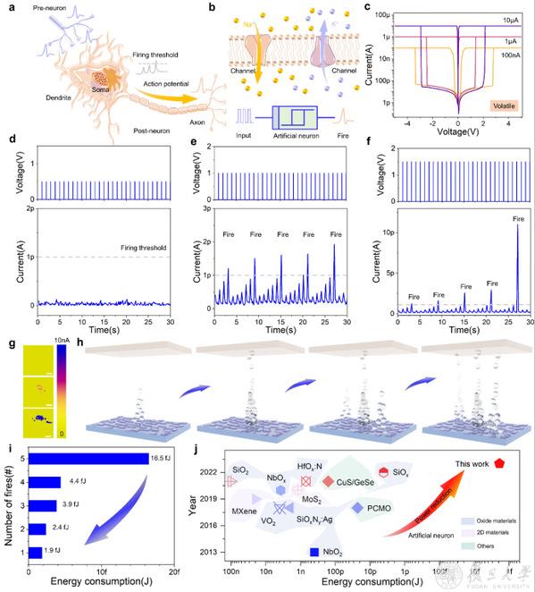
在这项工作中,织物型神经元忆阻器件展现出迄今为止所报道的最低的神经元功耗,发放过程中的功耗低至1.9 fJ/尖峰,在降低神经形态硬件系统的能耗方面具有极大的应用前景。研究团队通过整合可重构的突触、神经元和加热织物电阻,成功构建了神经形态织物系统,用于智能织物应用,为实现下一代神经形态可穿戴电子提供了独特的功能重构途径。
复旦大学微电子学院教授陈琳、高分子科学系副研究员陈培宁为共同通讯作者,复旦大学微电子学院王天宇、孟佳琳和高分子科学系周旭峰为共同第一作者。

图1.三维神经形态织物电子

图2.可重构神经形态织物电子示意图

图3.神经形态突触功能实现

图4.低功耗神经元功能实现
论文链接:https://doi.org/10.1038/s41467-022-35160-1





