近期,复旦上医科研团队取得了多项突破。敲黑板!快来一起看看2022年9月的科研成果吧~
以下成果据学校、上海医学院官网等整理。
曾蒙苏教授团队合作研究最新成果:全球首台5.0T超高超磁共振研究取得新突破
近日,国际顶级放射学期刊 Radiology 在线发表了复旦大学附属中山医院放射科曾蒙苏教授团队与复旦大学张江国际脑影像中心合作的最新研究成果“Time-of-Flight Intracranial MRA at 3 T versus 5 T versus 7 T: Visualization of Distal Small Cerebral Arteries”,该研究发现5.0T脑动脉TOF-MRA在图像质量和脑动脉远端分支及侧支小动脉的呈现上与7.0T效果近乎相当,而显著优于常规3.0T成像。

阚海东教授等联合研究团队发现细颗粒物空气污染长期暴露健康效应
复旦大学公共卫生学院阚海东教授与北京大学李立明教授、英国牛津大学陈铮鸣教授组成的联合研究团队,通过一项50万人的队列研究,发现了细颗粒物空气污染长期暴露对心血管疾病发病率的显著危害,研究成果“Long-Term Exposure to Ambient Fine Particulate Matter and Incidence of Major Cardiovascular Diseases: A Prospective Study of 0.5 Million Adults in China”在线发表于国际环境科学与工程领域著名期刊Environmental Science & Technology。

邵春林教授团队研究发现乏氧诱导的外泌体蛋白ANGPTL4通过抑制铁死亡介导肺癌的辐射抗性
9月1日,复旦大学放射医学研究所邵春林教授团队在Nature旗下British Journal of Cancer上在线发表题为“Exosomal protein angiopoietin-like 4 mediated radioresistance of lung cancer by inhibiting ferroptosis under hypoxic microenvironment”的研究论文,发现乏氧肺癌细胞外泌体可抑制周围富氧肺癌细胞的铁死亡,从而诱导其产生辐射抵抗效应,并揭示了外泌体ANGPTL4蛋白是其中的关键信号分子。该研究为肺癌的分子靶向治疗与放疗的联合运用提供了的新的探索途径。

王颖教授团队在老年人肌少症与认知功能障碍研究领域取得进展
近日,复旦大学公共卫生学院王颖教授团队与上海交通大学医学院附属瑞金医院王刚教授团队在老年人肌少症与认知功能障碍研究领域取得进展,在国际知名医学期刊Journal of Cachexia, Sarcopenia and Muscle期刊上发表题为“Sarcopenia and mild cognitive impairment among elderly adults: The first longitudinal evidence from CHARLS”的最新研究成果。本研究在国内首次利用全国代表性的大样本调查数据评估了老年人肌少症对轻度认知功能障碍的影响,其结果的外推性较好,为肌少症与认知功能的因果关联研究提供了新的证据,对于老年认知受损的早期预防干预具有重要的实际价值。

王鹏飞、姜世勃系统梳理针对SARS-CoV-2和其他HCoV的广谱中和抗体
近日,上海市重大传染病和生物安全研究院双聘PI、复旦大学生命科学学院王鹏飞青年研究员和上海市重大传染病和生物安全研究院双聘PI、复旦大学基础医学院姜世勃教授在免疫学权威杂志Nature Reviews Immunology上发表了关于针对SARS-CoV-2和其他人感染冠状病毒(HCoV)的广谱中和抗体(bnAbs)的综述文章“Broadly neutralizing antibodies to SARS-CoV-2 and other human coronaviruses”。系统梳理了研究人员开发的各种针对新冠病毒(SARS-CoV-2)中和抗体,通过比较不同结合表位中和抗体的差异性,作者给出了选择中和抗体作为预防或治疗COVID-19的一些评价指标、并对抗体连用、改造抗体等后续研究方向给出了建议;此外通过分析中和抗体特性,利用反向疫苗学手段,作者还针对下一代广谱抗冠状病毒疫苗提出了研发策略。

卓维海教授团队在大气氚累积监测技术研究中取得重要进展
近日,复旦大学放射医学研究所卓维海教授团队与莱布尼茨-汉诺威大学科研人员合作在Environment International杂志上在线发表题为“Development and calibration of a modifiable passive sampler for monitoring atmospheric tritiated water vapor in different environments”的研究论文。该研究基于吸附剂采集性能指标的深入分析,首次提出了一种具有全气候环境适应性的系列化、“家族”化的大气氚累积采样技术方案。新的技术方案解决了从荒漠到高原,从热带到寒带的各类环境中采样稳定性和溯源一致性的难题,为构建广域的大气氚监测网络提供了可靠的技术手段。

叶定伟教授领衔团队发布转移性激素敏感性前列腺癌中国自主创新药物治疗最新成果
历时4年多的协同研究,复旦大学附属肿瘤医院泌尿外科叶定伟教授领衔团队9月6日发布了一项关于转移性激素敏感性前列腺癌中国自主创新药物治疗的最新成果,证实首个由我国自主研发的全新二代抗雄药物“瑞维鲁胺”联合雄激素剥夺疗法(去势治疗)相较于经典治疗方案,可将转移性激素敏感性前列腺癌患者的死亡风险降低42%,影像学进展风险降低56%......这项由叶定伟教授牵头、汇聚全球72家顶尖泌尿肿瘤中心的国际多中心、随机、对照III期临床研究——CHART研究,同日在国际顶尖医学期刊The Lancet Oncology在线发表。

余宏杰课题组在Omicron变异株的流行病学及传播动力学领域取得进展
近期,上海市重大传染病和生物安全研究院双聘PI、复旦大学公共卫生学院余宏杰课题组在新冠病毒奥密克戎(Omicron)变异株的流行病学及传播动力学领域取得进展,研究成果以“Epidemiological characteristics and transmission dynamics of the outbreak caused by the SARS-CoV-2 Omicron variant in Shanghai, China: a descriptive study”为题,于9月7日在线发表在Lancet Regional Health - Western Pacific。

许剑民教授领衔研究发现机器人结直肠癌手术显著提高根治效果
9月7日,由复旦大学附属中山医院结直肠癌中心许剑民教授领衔,全国11家中心参与的“机器人对比腹腔镜中低位直肠癌根治术的多中心随机对照临床研究(REAL研究)”在线发表于国际胃肠病学顶尖期刊The Lancet Gastroenterology & Hepatology。许剑民教授受邀在2022 ASCO GI年会上发言,报道REAL研究。本研究预计2023年底完成随访并报告主要研究终点,目前则率先报告短期次要终点,首次发现机器人手术较传统腹腔镜手术能够显著提高保肛成功率,并能显著提高肿瘤完整切除率,降低环周切缘阳性率,进而减少肿瘤残留,提高根治效果。

邵黎明课题组合作在温度敏感离子通道调节剂研究领域取得新进展
复旦大学药学院药物化学系邵黎明课题组与青岛大学药学院王克威课题组通过合作研究,发现了一系列N-吲唑-4-芳基哌嗪甲酰胺类靶向温度敏感TRPV1离子通道调节剂,为发现具有新机制的强效镇痛候选药物提供了重要的物质基础,并为分子水平上的TRPV1和蛋白−配体相互作用提供了结构上的见解。该研究工作(Discovery of Potent and Selective Transient Receptor Potential Vanilloid 1 (TRPV1) Agonists with Analgesic Effects In Vivo Based on the Functional Conversion Induced by Altering the Orientation of the Indazole Core)近期发表在药物化学权威期刊Journal of Medicinal Chemistr。

周玉峰/钱莉玲团队揭示了环状RNA在儿童哮喘中的调控新机制
9月14日,复旦大学生物医学研究院周玉峰团队和复旦大学附属儿科医院钱莉玲课题组在世界过敏领域TOP期刊《过敏科学》(Allergy)杂志在线发表题为circS100A11 enhances M2a macrophage activation and lunginflammation in children with asthma的文章,揭示了环状RNA在调控M2型巨噬细胞活化及儿童过敏性哮喘中的作用和机制。

华英汇团队揭示软骨损伤促进痛风性关节炎发展机制
9月15日,复旦大学附属华山医院运动医学科华英汇团队基于临床手术经验,联合非线性光学、风湿免疫、图像处理等领域团队开展研究,最新研究成果以Type II collagen facilitates gouty arthritis by regulating MSU crystallization and inflammatory cell recruitments(《II型胶原蛋白通过调节尿酸钠结晶和炎症细胞募集促进痛风性关节炎》)为题,于风湿关节疾病领域著名期刊Annals of Rheumatic Diseases(《风湿病学年鉴》)在线发表。

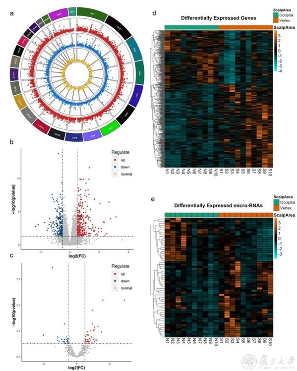
吴文育教授团队合作发现雄激素性秃发新机制
近日,复旦大学附属华山医院皮肤科吴文育教授团队和复旦大学生命科学学院王久存教授团队合作,以原创研究(Original Article)的形式在British Journal of Dermatology(《英国皮肤病学杂志》)杂志发表了题为Insights into male androgenetic alopecia using comparative transcriptome profiling: HIF-1 and Wnt/β-catenin signaling pathways(《基于转录组学深入解析男性雄性激素性秃发机制:HIF-1与Wnt/β-catenin信号通路》)的研究成果,该研究基于临床样本通过转录组学检测及分析,描绘了雄激素性秃发(AGA)患者秃发区毛囊表达谱特征,发现了新的差异基因及通路;并通过体外毛囊及细胞实验进行验证,进一步揭示了AGA毛囊微小化的发病机制。

姜世勃/陆路团队连续发文系统回顾研发高效广谱抗冠状病毒多肽药物历程
9月13日,上海市重大传染病和生物安全研究院双聘PI、复旦大学基础医学院姜世勃/陆路团队在《医学病毒学杂志》(J Med Virol)发文系统性地回顾了高效广谱抗冠状病毒(Pan-CoV)多肽药物的研发历程。
9月25日,姜世勃团队再次在《医学病毒学杂志》(J Med Virol) 发文回顾了他们研发高效广谱抗冠状病毒疫苗的历程,并介绍了国际上研发小、中、大广谱抗冠状病毒疫苗的最新进展。


赵曜团队合作发现难治性颅内脊索瘤的靶向治疗新药物
9月20日,国家神经疾病医学中心、复旦大学附属华山医院神经外科赵曜教授团队和浙江大学郭国骥教授团队合作在Cell Discovery(细胞发现)杂志在线发表题为“Single-cell transcriptome reveals cellular hierarchies and guides p-EMT-targeted trial in skull base chordoma”(单细胞转录组测序发现脊索瘤内异质性,并指导后续开展靶向pEMT的临床试验)的研究论文。该研究首次在单细胞层面发现了颅底脊索瘤中存在的干细胞亚群及p-EMT过程,并在实验室中验证了放疗增敏剂及p-EMT抑制剂的治疗效果,后续的临床试验则进一步证实了p-EMT抑制剂的临床效果。

李伟广合作揭示恐惧和消退记忆竞争互作的神经元集群组织规律
9月21日,复旦大学脑科学转化研究院李伟广研究员与上海交通大学基础医学院、国家儿童医学中心(上海)儿童脑科学中心徐天乐教授团队、张思宇研究员团队合作,在Nature Communications在线发表题为“Insular cortical circuits as an executive gateway to decipher threat or extinction memory via distinct subcortical pathways”的研究论文。该研究综合借助神经科学前沿技术手段,针对威胁性恐惧记忆和安全性消退记忆协调、平衡表达的神经机制,在大脑岛叶皮层发现了分别表征恐惧记忆和消退记忆的神经元集群,并阐释了两种记忆神经元集群在“皮层间-皮层内-皮层下”等不同层面的神经环路组织规律,为理解恐惧记忆和消退记忆之间的相互作用与动态转换、提升对记忆复杂性本质的认识提供了重要的理论依据。

郁金泰团队发现抑郁症可增加老年痴呆风险,及时治疗抑郁有助于预防痴呆
近期,复旦大学附属华山医院神经内科郁金泰教授临床研究团队联合复旦大学类脑人工智能科学与技术研究院程炜教授团队,基于30余万人群队列的前瞻性纵向研究,发现抑郁症可增加51%的老年痴呆风险,其中积极抑郁治疗人群发生痴呆的风险显著低于未治疗的人群。该研究指出,抑郁症可增加痴呆风险,而抑郁症患者及时行抗抑郁治疗将有助于预防痴呆的发生。该成果近日发表在Biological Psychiatry(《生物精神病学》)杂志。

李洋课题组合作揭示抑制多巴胺转运体促进溶酶体生成并改善小鼠阿尔茨海默病样症状的机制
复旦大学基础医学院药理学系李洋课题组与中国科学院上海药物研究所柳红和周宇课题组深度合作揭示了一种溶酶体生成的调控新机制,阐明了多巴胺转运体在调控毒性蛋白降解过程中的新作用,并发现一类改善阿尔茨海默病 (Alzheimer’s disease, AD)的小分子化合物(LYsosome-Enhancing Compounds, LYECs),为临床改善AD提供了理论基础和潜在治疗靶标。该研究工作于9月21日(世界阿尔茨海默病日)以Featured Article发表于阿尔茨海默病研究领域顶尖期刊Alzheimer's & Dementia。

陈仁杰教授团队研究显示空气污染可增加心血管代谢性疾病的多重共患风险
复旦大学公共卫生学院陈仁杰教授团队,利用英国的大型前瞻性队列UK Biobank,评估了空气污染物长期暴露对心血管代谢性共病各个发展阶段的不同影响。相关研究成果“Long-term exposure to ambient air pollution is a risk factor for trajectory of cardiometabolic multimorbidity: a prospective study in the UK Biobank”在线发表于柳叶刀子刊eBioMedicine。本研究首次解析了空气污染物长期暴露在心血管代谢性共病进展全过程中的影响,提示空气污染物是心血管代谢性共病多个发展阶段的重要危险因素。






