新闻中心讯 近日,复旦大学金力院士团队宣布,综合运用语言学和遗传学等多学科交叉的分析方法,揭示了世界第二大语系汉藏语系起源及分化的时间和地点。该研究为探寻中华文明的起源和发展历程,了解中国及周边邻国的各汉藏语系语言之间的演化关系提供了重要依据,为认识东亚人群迁移历史提供了重要启示。
4月25日,该成果以《语言谱系证据支持汉藏语系在新石器时代晚期起源于中国北方》(“Phylogenetic evidence for Sino-Tibetan origin in northern China in the Late Neolithic age”)为题,以原创性研究论文形式在线发表于《自然》(Nature)。这也是中国语言学研究领域首次在《自然》杂志发表科研成果。
多学科交叉 揭示汉藏语系分化时间和起源地
汉语、藏语、羌语、缅语等400多种东亚语言被认为拥有共同的祖先语言,合称为汉藏语系。该语系是世界第二大的语系,母语使用人数仅次于印欧语系。一直以来,语言学家对汉藏语系内部各语支亲缘关系、分化时间以及起源地点长期存在争议。“北方起源假说”认为它起源于大约4,000–6,000年前中国北方的黄河流域,而“西南起源假说”则认为它起源于至少9000年前的东亚西南部某地。
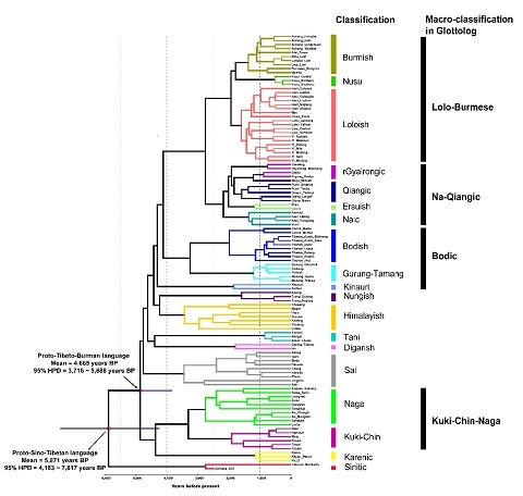
汉藏语系中109种语言的谱系树
复旦大学金力院士团队通过对109种汉藏语系语言的近千个词汇词根-语义组合(root-meaning)进行谱系建模分析,历时两年多,重构了汉藏语系诸语言间的亲缘关系,并以此推算了汉藏语系的分化时间和起源地。该研究支持了东亚地区汉藏语系诸多语言的同源关系;证实了汉语从原始汉藏语分离成独立语族(支)的观点,并且汉藏语系中的其余语言构成一个单系语言群,即为藏缅语族;估计了原始汉藏语分化成现代语言的最早年代在距今约5900年前,地点可能在中国北方,因此该语系的起源和分化可能与仰韶文化及马家窑文化的发展有着密切的关系。以上发现与“北方起源假说”相符,也符合语言随农业扩散的观点,而且扩散的时间点与考古证据相符——此前的考古证据揭示出独特建筑形式和陶器类型向南扩散的特征。
汉藏语系语言的分化与中国西北地区与西南地区的人口扩张相关
复旦大学遗传工程国家重点实验室、生命科学学院人类遗传学与人类学系教授、中国科学院院士金力为通讯作者,复旦大学人文社会科学数据研究所东亚语言数据中心负责人潘悟云教授参与此项研究。复旦大学现代语言学研究院青年研究员张梦翰为该篇论文的第一作者,复旦大学人类表型组研究院助理研究员严实为共同第一作者。
融合创新 现代语言学大学科平台成果初现
特别值得一提的是,此项研究是2018年新成立的复旦大学现代语言学研究院发表的第一篇论文。
现代语言学是一门跨语言、跨学科、跨专业的交叉学科。“双一流”建设启动以来,复旦大学注重学科融合创新和前沿发展,不断优化布局,形成人文、社科、理科、医科、工科五大学科门类整体发展新格局。学校积极发挥中国语言文学、外国语言文学、计算机科学与技术、心理学等学科的综合优势,深入融合,打造现代语言学大学科平台-现代语言学研究院。
东亚语言研究是复旦大学现代语言学研究院的主要研究方向之一。此次复旦大学科研团队采用多学科交叉分析的研究方法揭示汉藏语言语系之间演化关系,用语言谱系证据揭示汉藏语系在新石器时代晚期起源于中国北方,科学地证实了中华民族五千年的文明历史,巩固了“中华文明探源工程”成果。潘悟云表示,该研究也是迄今为止国际上第一个如此大规模的汉藏语系语言演化研究。
金力表示,该研究综合运用了语言学和遗传学等多学科交叉分析的研究方法,充分体现了复旦大学文理学科融合的优势。复旦大学现代语言学研究院的布局将有力促进传统的语言学与计算机科学、脑科学、人类学、心理学、医学等学科的交叉融合,将为新文科建设拓展新的前沿领域、开创新的研究范式。








