由科技部组织实施的2014年度“中国科学十大进展”评选活动于2015年2月10日在京揭晓,我校科研成果“提出并证实极体移植可有效阻断线粒体遗传病的传递”入选。该评选涵盖自然科学所有领域的重要进展,均为中国科研机构独立完成或中国科研机构在国际合作中作为主要完成单位,由中国科学院院士、中国工程院院士、国家重点实验室主任、973计划顾问组和咨询组专家、973计划项目首席科学家等专家投票选出。

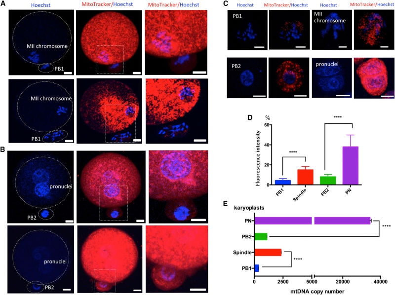
我校脑科学研究院朱剑虹教授、基础医学院沙红英博士研究组与安徽医科大学曹云霞研究组合作,创新性进行极体基因组移植用于预防遗传线粒体疾病研究。线粒体疾病可通过母系遗传给子女,可导致严重的脑、心脏、肾脏、肝脏、胰腺和肌肉疾病等不同表型。目前没有治愈方法。通过将病人卵子的核基因组移植到健康卵,进行线粒体DNA置换技术是防治该病的一个希望。极体是卵母细胞成熟或受精过程中不对称分裂产生的副产品,仅含有极少的线粒体,但其核基因组与卵母细胞和受精卵一致。研究组利用模式动物系统比较了不同类型基因组移植的效果,包括纺锤体-染色体移植、原核移植、第一和第二极体移植等。遗传分析表明,相对于其他移植类型,极体移植产生的F1子代具有最少的源自其母亲的线粒体DNA残留,第一极体移植可检测不到残留。而且,线粒体DNA的遗传表型在F2子代中保持稳定。为了进一步临床应用,研究还系统分析了人类第一极体和卵核基因组及第二极体和原核基因组的一致性。上述临床前研究显示,极体移植技术可能是一种很有潜力的阻断遗传性线粒体病的治疗策略。


该研究论文于2014年6月在国际刊物《细胞》上发表。论文第一作者单位包括复旦大学医学神经生物学国家重点实验室、复旦大学附属华山医院神经外科、复旦大学脑科学研究院、基础医学院等,第二作者单位为安徽医科大学第一附属医院妇产科生殖中心。我校上海医学院临床医学八年制医学生王天同学、沙红英博士及安徽医科大学纪冬梅医师为该论著的共同第一作者,沙红英博士和朱剑虹教授为共同通讯作者,曹云霞教授和朱剑虹教授为共同资深作者。
该研究在国际上发表后获得高度评价。《自然》和《自然遗传学-综述》杂志分别发表题为《阻断遗传病变异传递》和《聚光灯下的线粒体置换技术》的文章,介绍中国的发明,并称“重要的是证明极体移植的可行性,并显著提高了线粒体移植疗法的效率”。美国医学遗传学会主席称该研究“为线粒体疾病干预提供新假设、新发现、新手段”。
线粒体置换技术是当前国际生物医学的高科技前沿,我国遗传性线粒体疾病患者数量很大,该研究表明极体移植线粒体置换技术有潜在和重要的临床应用前景。





